联系授权专家 正熙
4006-5831-17
iekiefont
微信扫码联系
未知
近年来,“中国风”广泛被应用在各个流行文化领域。中国风是是建立在中国或东方传统文化的基础上,以中国元素为表现手段的一种艺术形式或生活方式。在中国做设计没有中国风素材是万万不行的,而最凸显中国风格特色的其实就是字体。中国风适用的字体有哪些呢?一起来了解下面图片字体吧!

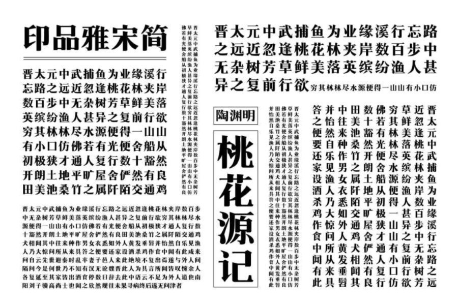
作为“中国文化活化石”的宋体字一定是要有牌面的,小编为大家推荐的这款“印品雅简宋”在传统的宋体上做了细致的处理,字体线条流畅顺滑,平整耐看,棱角柔滑,装饰角的圆滑处理,使整款字体看起来既不缺少正式感又能增添个性,字体浑厚有力十分耐看,整体庄重,结实,端正大气,适用于标题,封面等场景。

提起中国风就不能少了中国五大书法之一的“行书”,这款“三极行书简体”结构紧凑,笔画写意,笔意连接张弛有度,遒劲有力。本作品适用于印刷媒介的标题与正文排版、各类屏幕显示及影视字幕、游戏等。

这款“三极毛哥楷书”结构严谨,既有颜体的雄浑,又不失赵体的飘逸。严谨秀气而从容和优雅,让人赏心悦目,百看不厌。可广泛用于书刊、广告、包装、影视以及社交网络个性化用字。
在网络上中国风搜字体可以搜出许多,但是大多数都不能代表中国风字体,中国风代表一种国家文化态度,选择的字体一定是要大气端庄的。小编为大家推荐的这几款字体适用于各类国风设计,您可以在字体视界的平台上进行购买下载,商用授权请联系客服哦~