联系授权专家 正熙
4006-5831-17
iekiefont
微信扫码联系
未知
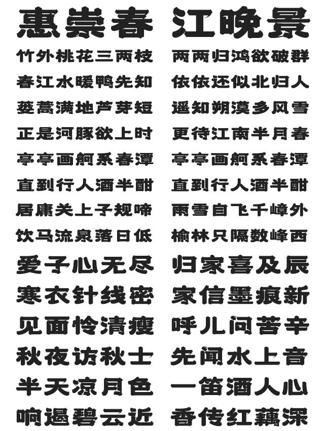
上首混沌体,简体中文约6763字,其字形低矮扁平,笔画较粗,文字整体呈现厚重感。

笔触的设计给人骨肉相连的视错觉,为文字增添了特别的韵味,
断笔以及缺角的处理手法,更为文字赋予了新特点,
让人感受到传统文字的新生命力。


字体版权归属:上首造字
字体下载:https://www.17font.com/font/detail/9fcdaa90130a11ed9bcf75d0741d62cb.html
字体视界平台已取得「上首混沌体」字体的官方代理授权,并有权为您提供字体授权服务。